1.Что такое радиочастотная цепь или что такое RF?
Радиочастота сокращенно обозначается как RF. Радиочастота - это радиочастотный ток, который является сокращением от высокочастотной переменной электромагнитной волны. Переменный ток, который изменяется менее 1000 раз в секунду, называется током низкой частоты, а переменный ток, который изменяется более 1000 раз, называется током высокой частоты, а радиочастота - это ток высокой частоты.
Радиочастотные схемы - это схемы, которые обрабатывают электромагнитные сигналы на длинах волн того же порядка, что и размер схемы или устройства. В настоящее время, из-за зависимости между размером устройства и размером провода, схема должна обрабатываться с использованием теории распределенных параметров. Этот тип схемы можно рассматривать как радиочастотную схему, и к ее частоте не предъявляется строгих требований. Например, линии электропередачи переменного тока (50 или 60 Гц), которые передают данные на большие расстояния, иногда требуют применения радиочастотной теории.
2.Принцип работы радиочастотных цепей (RF principle) и их разработка
Наиболее важной областью применения радиочастотных цепей является беспроводная связь. На рисунке А приведена структурная схема типичной системы беспроводной связи. Давайте возьмем эту систему в качестве примера, чтобы проанализировать роль радиочастотных цепей во всей системе беспроводной связи.

Рисунок А: Типичная структурная схема радиочастотной системы
Это системная модель приемопередатчика беспроводной связи, которая включает в себя передающую схему, приемную схему и антенну связи. Этот приемопередатчик может использоваться для персональной связи и беспроводной локальной сети. В этой системе часть цифровой обработки в основном обрабатывает цифровые сигналы, включая выборку, сжатие, кодирование и т.д., а затем преобразует аналоговую форму в блок схемы аналогового сигнала с помощью аналого-цифрового преобразователя.
Схема аналогового сигнала разделена на две части: передающую и принимающую.
Основная функция передающей части заключается в повышающем преобразовании выходного низкочастотного аналогового сигнала путем преобразования DA и высокочастотной несущей, обеспечиваемой гетеродином, в радиочастотно-модулированный сигнал через смеситель, и радиочастотный сигнал излучается в пространство, проходящее через антенну.Основная функция приемной части заключается в следующем: сигнал космического излучения передается в приемную цепь через антенну, принимаемый слабый сигнал усиливается малошумящим усилителем., при этом сигнал гетеродина преобразуется с понижением в составляющую сигнала, содержащую сигнал промежуточной частоты, и пропускается через смеситель. Функция фильтра заключается в том, чтобы отфильтровать полезный сигнал if, затем ввести его в аналого-цифровой преобразователь для преобразования в цифровой сигнал, а затем ввести в блок цифровой обработки для обработки.
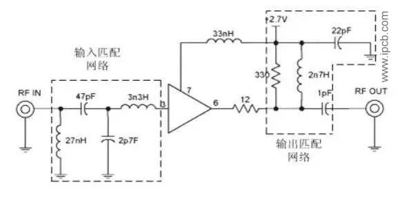
Далее рассматриваются компоненты и характеристики общей радиочастотной схемы применительно к малошумящему усилителю (LNA), показанному на структурной схеме на рисунке а.
На рисунке B представлена схема усилителя на печатной плате, в качестве примера взят TriQuint tga4506-sm. Обратите внимание, что входной сигнал подается на модуль усилителя через сеть согласованных фильтров.Как правило, в модуле усилителя используется транзисторная структура с общим эмиттером, и его входное сопротивление должно соответствовать выходному сопротивлению фильтра перед малошумящим усилителем, чтобы обеспечить оптимальную мощность передачи и минимальный коэффициент отражения.Это соответствие требуется для проектирования радиочастотной схемы. Кроме того, выходное сопротивление LNA должно соответствовать входному сопротивлению встроенного микшера, чтобы выходной сигнал усилителя мог подаваться в микшер полностью без отражения.Эти согласующие сети состоят из микрополосковых линий и иногда отдельных пассивных компонентов. Однако их электрические свойства на высоких частотах существенно отличаются от свойств на низких частотах. На рисунке также видно, что микрополосковая линия на самом деле представляет собой покрытую медью полосу определенной длины и ширины. Микрополосковая линия подключена к тонкослойным резисторам, конденсаторам и катушкам индуктивности.

Рисунок B Схема печатной платы tga4506-sm
В теории электроники, когда ток протекает по проводнику, вокруг проводника образуется магнитное поле; когда переменный ток проходит по проводнику, вокруг проводника образуется переменное электромагнитное поле, называемое электромагнитными волнами.
Когда частота электромагнитной волны ниже 100 кГц, электромагнитная волна поглощается поверхностью и не может эффективно передаваться. Однако, когда частота электромагнитных волн превышает 100 кГц, электромагнитные волны могут распространяться в воздухе и отражаться ионосферой на внешней границе атмосферы, создавая возможности передачи на большие расстояния. Мы называем высокочастотные электромагнитные волны, способные передаваться на большие расстояния, радиочастотами. Высокочастотные схемы в основном состоят из пассивных компонентов, активных компонентов и пассивных цепей. Частотные характеристики компонентов, используемых в высокочастотных схемах, отличаются от характеристик в низкочастотных схемах. Пассивными линейными компонентами в высокочастотных схемах в основном являются резисторы (конденсаторы).
В области электронной техники характеристики радиочастотных цепей отличаются от характеристик обычных низкочастотных цепей.Основная причина заключается в том, что характеристики цепи в условиях высоких частот отличаются от характеристик в условиях низких частот, поэтому нам необходимо использовать теорию радиочастотных цепей, чтобы понять принцип работы радиочастотных цепей.На высоких частотах паразитная емкость и паразитная индуктивность оказывают большое влияние на схему. Паразитная индуктивность существует в соединениях проводников и во внутренней самоиндукции самого компонента. Паразитная емкость существует между проводниками в цепи и между компонентами и землей. В низкочастотных цепях эти паразитные параметры практически не влияют на работу схемы. С увеличением частоты влияние паразитных параметров становится все более серьезным.В ранних телевизионных приемниках УКВ-диапазона влияние паразитной емкости было настолько велико, что необходимость в дополнительной емкости отпадала.
Кроме того, в радиочастотных цепях присутствует поверхностный эффект. В отличие от постоянного тока, ток протекает по всему проводнику при постоянном токе и протекает по поверхности проводника при высокой частоте.Следовательно, сопротивление высокочастотному переменному току больше, чем сопротивление постоянному току.
Другой проблемой высокочастотных цепей является воздействие электромагнитного излучения. При увеличении частоты цепь становится излучателем, когда длина волны соответствует размеру цепи. 12.At В это время между цепями и между цепями и внешней средой будут возникать различные эффекты взаимодействия, приводящие к многочисленным проблемам с помехами. Эти проблемы обычно незначительны на низких частотах.
С развитием коммуникационных технологий частота использования коммуникационного оборудования растет с каждым днем. В системах связи широко используются радиочастотные (RF) и микроволновые (MW) схемы. Проектированию высокочастотных схем всегда уделялось особое внимание со стороны промышленности. Новые полупроводниковые устройства позволяют расширить возможности высокоскоростных цифровых систем и высокочастотных аналоговых систем.
Несущие частоты микроволновой системы радиочастотной идентификации (RFID) составляют 915 МГц и 2450 МГц; несущие частоты Глобальной системы позиционирования (GPS) - 1227,60 МГц и 1575,42 МГц; радиочастотные схемы в системах персональной связи работают на частоте 1,9 ГГц и могут быть интегрированы в персональные терминалы связи меньших размеров; Восходящий канал связи частотой 4 ГГц включен в систему спутниковой широковещательной связи C-диапазона и нисходящий канал связи частотой 6 ГГц. Как правило, эти радиочастотные цепи работают на частотах выше 1 ГГц, и эта тенденция сохранится по мере развития технологий связи. Однако для этого требуется не только специальное оборудование и приборы, но и теоретические знания и практический опыт, которых нет в цепях постоянного тока и низкочастотных цепях.