Когда речь заходит о печатных платах, в обновлении для начинающих будет изменен дизайн принципиальной схемы печатной платы и файла дизайна печатной платы, но эти схемы относятся к разным вещам. Понимание различий между ними является ключом к успешному производству печатных плат, поэтому, чтобы сделать этот первый шаг более эффективным, IPCB теперь разбирает основные различия между схемами печатных плат и дизайном печатных плат.
Что такое печатная плата?
Прежде чем разбираться в различиях между схемой и дизайном, вам нужно знать, что такое печатная плата? Печатная плата - это металлическая печатная плата зеленого цвета, которая соединяет все электрические платы.
Таким образом, цель все еще нуждается в последующем проектировании. Правильно закрепите различные компоненты на печатной плате и подключите сигналы каждого компонента устройства (используя возможности подключения к печатной плате). Для обработки печатных плат требуется, чтобы инженеры предоставили файлы Gerber и превратили дизайн в настоящую печатную плату (голую плату без установленных компонентов). В Китае есть много известных заводов по обработке печатных плат. Компоненты позволяют печатной плате функционировать должным образом. Без них электроника не будет работать.
Схемы печатных плат и дизайн печатных плат
Схема печатной платы представляет собой простую двумерную схему различной конструкции с множеством функций компонентов и возможностью подключения.
Таким образом, схема печатной платы является первой частью проектирования печатной платы. Способ подключения. Как следует из названия, схема печатной платы представляет собой план и чертежную схему. В нем не указано, где расположены компоненты. Вместо этого схема описывает, как в конечном итоге будет подключена печатная плата, и является ключевой частью процесса планирования.
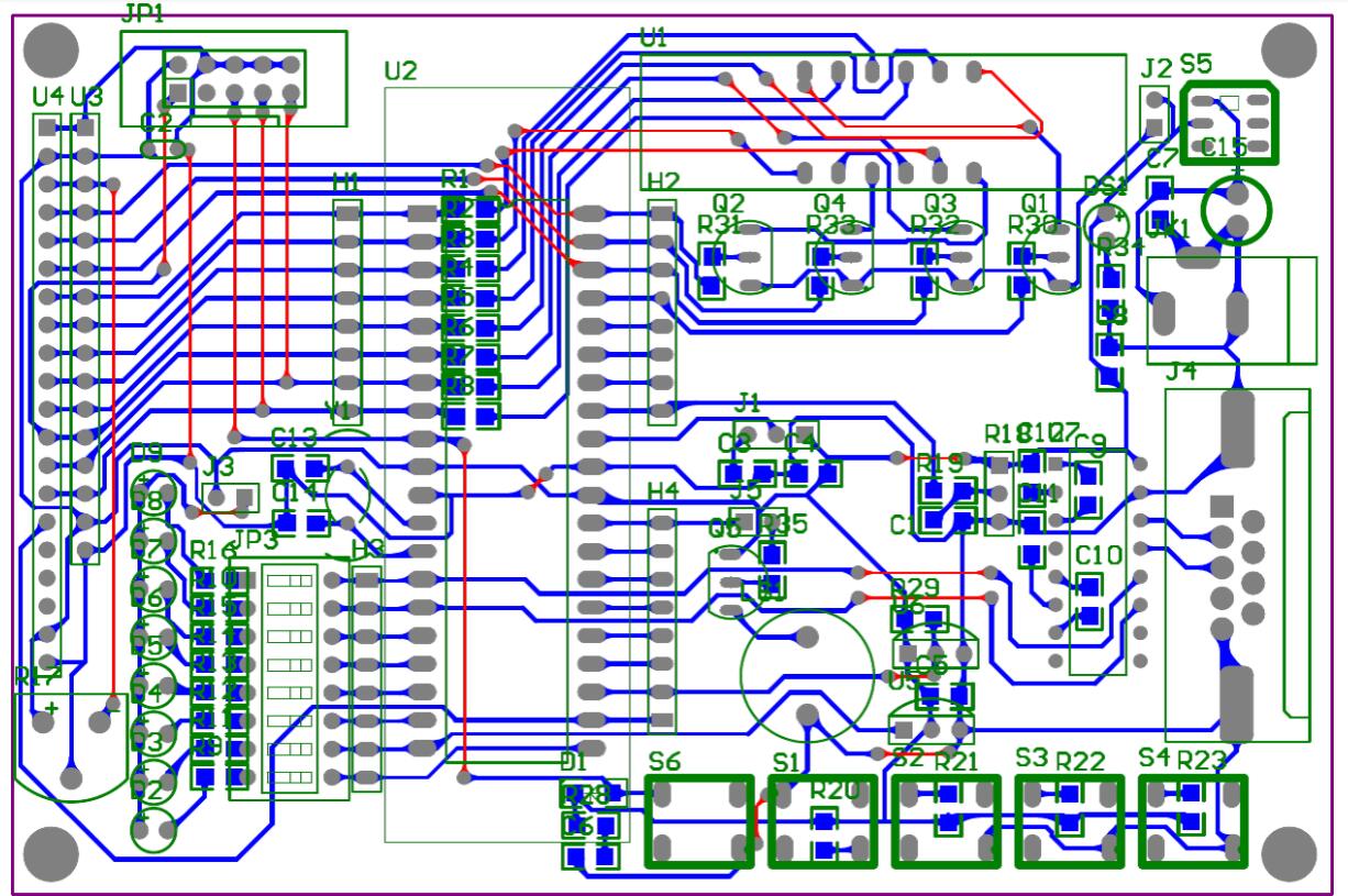
После создания чертежа следующим шагом является проектирование печатной платы. Дизайн - это компоновка или физическое представление схемы печатной платы, включая расположение медных дорожек и отверстий.
Проектирование печатной платы - это этап, связанный с производительностью, но понять ее функциональность, взглянув на исходное изображение, непросто.
После завершения этих двух этапов и когда вы будете удовлетворены производительностью печатной платы, вам необходимо обратиться к производителю для ее реализации.

Элементы схемы печатной платы
Теперь, когда мы знаем разницу в контактах, давайте более подробно рассмотрим ключевые моменты схемы на печатной плате.Как мы уже говорили, все это можно увидеть, но есть несколько моментов, о которых следует помнить.
Для того, чтобы можно было четко видеть соединение, пропорции не увеличиваются. В дизайне печатных плат они, вероятно, очень близки. Их невозможно соединить друг с другом и пересекать друг с другом.
Некоторые ссылки могут находиться на другой стороне карты и иметь маркер, указывающий на то, что они связаны.
Эта "схема" печатной платы может занимать одну, две или даже несколько страниц, чтобы описать все, что необходимо включить в дизайн.Важно отметить, что более сложные принципиальные схемы могут быть оформлены в виде функциональных схем для повышения индивидуальности.
Элементы дизайна печатной платы
Пришло время углубиться в изучение элементов дизайна печатных плат.Поэтапно все, начиная с чертежей, нарисованных от руки, теперь так же просто, как и физические изображения, созданные с использованием ламинированных или керамических материалов.Используйте легкую покраску печатных плат.
Содержимое файла дизайна печатной платы соответствует схеме процесса создания схемы, но отличается от нее и создается различными способами.
Когда мы всегда проектируем файлы дизайна модели печатной платы, то в 3D мы проектируем именно 3D, включая печатные платы и файлы дизайна. Потому что он может быть однослойным или тонким, но чаще всего используется двухслойный.
Мы можем заметить некоторые различия между чертежами печатных плат и файлами дизайна печатных плат.
Все компоненты имеют правильные размеры и расположение.
Если две точки не подходят друг другу, то вам нужно отделить их друг от друга или переключиться на другой слой печатной платы, чтобы избежать пересечения друг с другом.
Таким образом, мы кратко проиллюстрируем фактические характеристики конструкции печатной платы, поскольку проверка на месте является более поздней стадией конечного продукта. Физические требования.
Практически все типы компонентов допускают проблемы, связанные с током и температурой разъема вблизи границ распределения, и различные трассы должны быть больше...
Поскольку физические ограничения и требования, предъявляемые к файлам дизайна печатной платы, часто сильно отличаются от изображения на схеме, файл дизайна содержит слой трафаретной печати. Используйте печатную плату.
Все детали необходимо собрать на печатной плате, а затем выполнить работу в соответствии с планом. Если нет, то вам нужно выполнить повторный рендеринг.
Принципиальная электрическая схема - это наглядное представление, используемое для демонстрации принципа работы электрического оборудования, роли каждого электрического компонента и взаимосвязи между ними. Использование методов и приемов, описанных в электрических схемах, очень полезно для анализа линий электропередачи и устранения неисправностей в цепях станков. Принципиальная схема электроснабжения обычно состоит из основной цепи, цепи управления, защиты, распределительной цепи и других частей.
Хотя схемы печатных плат и файлы дизайна печатных плат часто восстанавливаются, но редко, создание схем печатных плат и дизайн печатных плат относятся к двум отдельным процессам при изготовлении печатных плат. Перед выполнением проектирования печатной платы необходимо сначала создать принципиальную схему печатной платы, на которой можно отобразить технологический процесс, а проектирование печатной платы - это важное оборудование, определяющее производительность печатной платы и права интеллектуальной собственности.
Конструкция печатной платы основана на принципиальной схеме печатной платы для обеспечения функций, требуемых разработчиком схемы. Конструкция печатной платы в основном относится к компоновке, при этом необходимо учитывать расположение внешних соединений. Оптимизированная компоновка внутренних электронных компонентов. Оптимизированное расположение металлических соединений и переходных отверстий. Электромагнитная защита. рассеивание тепла и другие факторы. Отличная конструкция печатной платы позволяет снизить производственные затраты и добиться хороших характеристик схемы и рассеивания тепла. .
.